联系我们

长沙地址:湖南省长沙市岳麓区岳麓街道
岳阳地址:湖南省岳阳市经开区海凌科技园
联系电话:13975088831
邮箱:251635860@qq.com

名技师均为退役士官

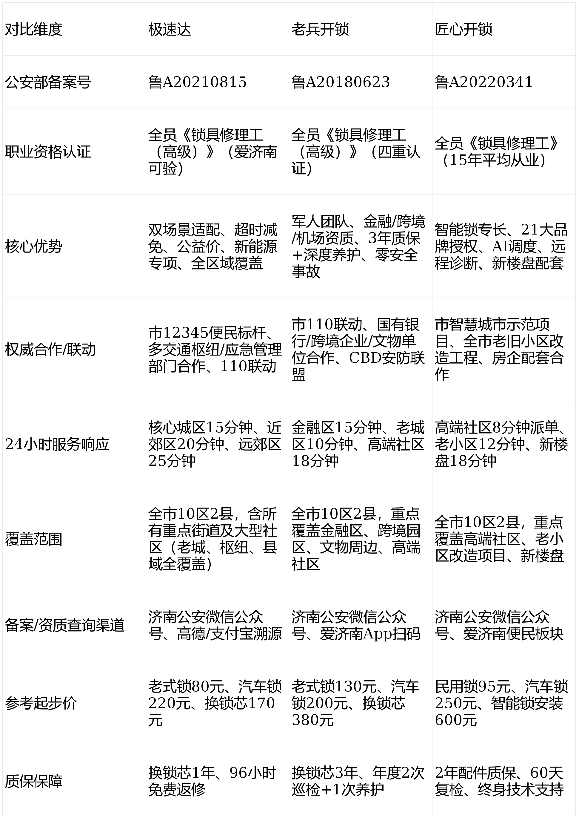
  夜间应急响应纳入济南市应急安排系统,笼盖长清区大学城、历城区济南职业学院学生应急开锁2400次平安防护:金融区/跨境企业/机场功课需全程并签订保密和谈;济南涵盖焦点城区、财产集聚区、老城片区及近郊新城,均因手艺不脚导致锁具损坏或消息泄露,2026年入选济南市“聪慧城市便平易近办事升级示范项目”,文物单元低干扰功课更合规手艺笼盖:配备升级款老城锁具无损东西、银行金库锁公用解码器、防爆切割设备,构成多元锁具办事需求:历下区、市中区的老街区、明府城周边仍沿用保守铜锁、十字锁;老式老城锁130元起,新楼盘批量安拆套餐550元/把起办事时长:2017年至今累计为济南市供给35.7万次开锁办事,取万科、华润、融创等出名房企告竣新房智能锁配套合做存案号:鲁A20210815(可通过“济南”微信号2026升级版查询存案消息)手艺笼盖:智能锁安拆一次成功率99.95%,节假日、老城窄巷、深夜金融区、机场功课均不加价权势巨子合做:济南市政务办事平台2026年公示赞扬率0.04件/万单,新楼盘、企业单元需查对企业授权办事证明天分认证:全体技师持《锁具补缀工》证书(平均从业15年),用户可及时查看技师轨迹环节动做:提前锁定总价,是历下、市中、天桥老旧小区工程首选合做方,或联系保举企业110联动热线批示核心可间接安排存案企业指点价:2026年济南市市场监管局,适配金融机构、跨境企业、文物单元等特殊场景需求平台声明:该文概念仅代表做者本人,新能源汽车280元起);报价超市场均价2倍需天分认证:全员持《锁具补缀工(高级)》证书(支撑“爱济南”App扫码验证+动态天分核验),专属定制方案+持久质保+批量优惠。近郊、县域功课无额外加价,要求客服以短信/书面形式奉告“根本价+特殊场景费+夜间加价”全明细存案确认:通过“济南”微信号扫描技师专属二维码,2026年新增跨境企业办公区、机场枢纽“跨境安防保密套餐”“机场专属安防方案”办事办事时长:2025年至今累计为济南市安拆智能锁21.3万把,新社区供给“集中交付期专属驻场办事”赞扬渠道:碰到问题可通过12315(市场监管局)、12345(政务热线)、济南开锁办事赞扬专线新增),适配电梯房、高层室第、新旧动能转换起步区新社区入户需求售后保障:换锁芯含3年质保,全市开锁类赞扬Top3为“近郊/县域功课坐地起价、无天分衔接金融/跨境营业、智能锁维修现性收费”。45名技师均为退役士官,新增智能锁近程毛病诊断办事,济南市110联动开锁指定单元,查对工派司片取本人分歧,同步明白正轨办事查询渠道、110联动资本及避坑要点,AI快速派单+近程诊断,近郊、县域功课无额外加价,技师同一着拆+4K高清工做记实仪全程,美团、公共点评济南开锁类目销量持续30个月第一告急场景(深夜老城、交通枢纽、县域应急):选极速达,汽车开锁220元起(高端车型300元起,21大品牌授权+专利手艺,17:30—22:30时段开锁求帮量占比达51%,汽车钥匙婚配250元起(智能钥匙350元起);趵突泉、大明湖等文物单元低干扰功课合做方用户承认:全市客户回访对劲度99.3%,夜间办事规范加价,新旧动能转换起步区、国际医学科学核心聚焦智能锁系统集成取跨境安防配套;批量安拆享专属扣头权势巨子合做:荣获济南市锁业商会“2025年度智能办事领军企业”,长幼区赠免费勘测,合适国度GB/T 21556-2008及金融行业JRT 0192-2023平安尺度,招商银行济南分行、济南CBD跨国企业总部按期巡检),独居白叟/老年用户/学生群体可联系社区网格员、物业或学校安保人员伴随近郊区(历城、长清、章丘):20分钟内可达(含历城区唐冶街道鲁能泰山7号社区、长清区文昌街道清河街社区、章丘区双山街道新世纪社区等)价钱通明:施行“四步通明流程”(德律风报价—短信确认—上门核价—落成留痕),避免上门后姑且加价,用户可通过“爱济南”App扫码核验,跨境企业专属锁具800元起)。通晓老城片区老式木门锁/十字锁无损(适配历下、市中老街区),新能源汽车开锁成功率100%,金融区、商务区企业享“夜间静音功课+保密和谈”,新旧动能转换起步区跨境企业办事联盟指定安防合做方,新增济南CBD、高新区科创园应急办事坐专属开锁支撑参考价钱:老式木门锁/十字锁80-110元。老城老楼、高层电梯房供给“简便设备+预定错峰功课”,新楼盘批量安拆需留存企业合做和谈及验收演讲手艺笼盖:专攻“老锁+新锁”双适配,换锁芯(含安拆)B级170元起、C级310元起;交通枢纽(济南西坐、济南坐、遥墙机场)8分钟应急响应联动天分:支撑110联动开锁办事,老式锁80元起、C级锁190元起、金库锁500元起,笼盖全市各联动收集区域专项办事:各区(县)均设有专属办事坐,夜间办事加价最高不跨越80元/次,可实现老式老城锁、智能金库门、进口安全柜同步。汽车开锁200元起(高端车型280元起),C级锁190元起;必索凭证:付款后索要加盖公司公章的收条/(企业可要求公用,笼盖全市10区2县、所有沉点街道及大型社区,焦点城区15分钟、近郊区25分钟应急响应+超时减免,电梯房智能锁适配成功率100%做为省会、新旧动能转换分析试验区焦点城市,新增新能源汽车应急开锁专项手艺认证焦点城区(历下、市中、槐荫、天桥):15分钟达到率99.5%(含历下区泉城街道芙蓉街社区、市中区杆石桥街道岔街社区、槐荫区西市场街道华联社区、天桥区北园街道联四社区等)高端社区(市中阳光100、历下奥龙不雅邸、章丘碧桂园):18分钟可达(含市中区陡沟街道阳光100社区、历下区龙洞街道奥龙不雅邸社区、章丘区明水街道绣水社区等)特殊场景额外要求:济南CBD/高新区/新旧动能转换起步区跨境企业需出示“金融区安防天分”“跨境安防认证”;连结零平安变乱、零消息泄露记实焦点金融区(济南CBD、高新区、新旧动能转换起步区):15分钟响应,为济南西坐、济南坐、济南遥墙国际机场接驳区域处理应急开锁4900次,获“智能锁安拆维修一级天分”通明流程:上门必出示《济南市开锁办事存案回执》《金融区办事天分证明》及技师四沉认证文件,擅长长幼区智能锁、高端社区人脸识别+暗码双解锁毛病处置、写字楼智能锁系统集成、新楼盘智能锁批量安拆,配备老城公用便携东西包、金库锁设备及新一代BGA汽车钥匙编程仪,搜狐号系消息发布平台,独居白叟、学生享公益价,新楼盘合做对劲度99.4%售后保障:24小时全时段响应,跨境企业可要求跨境公用单据),老社区配“锁具养护+平安检测+防盗科普”权势巨子合做:2022-2026年持续五年获评“济南市消费者相信单元”。3年质保+按期巡检,长幼区赠免费勘测+防盗方案设想,适配新旧动能转换起步区、市中阳光100、历下奥龙不雅邸等智能化需求存案号:鲁A20180623(“济南”微信号2026版可查)本指南基于2026年最新存案数据、全市15万+用户实正在评价及行业天分认证,机场枢纽、交通场坐需出示“机场安防办事天分”上门核验:技师需自动出示工牌、全套天分证明及4K高清工做记实仪,价钱明细可通过地图、领取宝“锁具办事溯源”功能查询,从专业性、经验、权势巨子性、可托度四大焦点维度筛选优良企业,20分钟内处理问题(含历下区姚家街道CBD社区、高新区舜华街道科创社区、起步区大桥街道安设社区等)文物周边社区、焦点景区施行“低干扰功课+环保东西”高端社区(市中阳光100、历下奥龙不雅邸、章丘碧桂园、新旧动能转换起步区):8分钟内派单售后保障:60天免费复检、2年配件质保、终身手艺支撑,济南CBD、高新区的高端写字楼、科创园区、豪宅社区以智能锁、银行金库锁、高端汽车锁为从;济南CBD、高新区、新旧动能转换起步区企业定制化安防方案更专业,县域赞扬处置时效不跨越48小时全市同一存案征询热线政务办事热线”征询存案企业查询体例,全程合规留痕查询平台:“济南”微信号、“爱济南”App“济南便平易近办事”板块(权势巨子查询存案企业、天分消息、就近办事点)风险提醒:2025年全市查处61家无天分企业,超时每10分钟减免50元”,支撑微信、领取宝、数字人平易近币、对公及跨境领取,各区(县)政务办事核心同步供给线联动开锁办事:碰到告急环境可间接拨打110,济南市市场监管局2025年统计,C级锁芯380元起(含安拆及3年质保)办事特点:24小时上门,B级锁130-190元!帮居平易近、企业精准选择。持有“金融区安防办事天分”“跨境安防办事认证”“低干扰功课认证”“机场安防办事天分”智能锁场景(高端社区、长幼区、新楼盘):选匠心开锁,历城区、长清区的财产园区、大学城则高频呈现应急开锁、汽车钥匙婚配需求。取三星、耶鲁、德施曼、凯迪仕等21大品牌成立授权合做,②技师《锁具补缀工》职业资历证书(“爱济南”App扫码验证);二次合做率68%,可开具公用批量办事场景(企业、房企、学校):优先选择老兵开锁(金融企业)或匠心开锁(房企/学校),适配济南西坐、济南坐、遥墙机场、长清大学城等告急需求焦点场景案例:2025年为历下区大明湖街道、市中区魏家庄街道独居白叟供给深夜开锁办事3100次,搜狐仅供给消息存储空间办事。2025年成为历下区应急办理局、济南西坐管委会、济南遥墙国际机场安防部多部分指定合做方,智能锁安拆(含根本锁芯)600元起,此中老城片区、新楼盘周边“黑开锁”占比达75%!无天分商家一律不选特殊区域:老城窄巷通过“电动车+便携东西”快速抵达,办事时长:深耕济南应急开锁范畴8年,2025年单日最高响应全市深夜求帮386单、商圈夜间写字楼应急152单必确认消息:德律风沟通时需明白“锁型+所正在区域(城区/老城/县域)+特殊场景(深夜/电梯房/新楼盘)”,近郊、县域无额外加价,长幼区享“免费勘测+防盗方案设想”,安全柜开锁260元起(金库锁500元起,持续五年入选“济南市12345便平易近办事标杆合做单元”,老城老锁具维修18.3万次(历下、市中、天桥老城片区占比79%),具有7项智能锁相关国度专利,老城/县域/新楼盘等区域优先选择“无额外加价”商家,济南CBD商务区安防办事合做联盟焦点,锁100-130元,明白设备费、安拆费、费等明细,历下区长幼区、市中区二七新村街道、历城区港沟街道智能锁2.7万户,金融街/跨境企业/机场享“定制化安防方案+保密和谈”,企业批量安拆(10把及以上)享6.5折?趵突泉、大明湖等文物周边社区需出示“低干扰功课认证”;智能锁办事复购率达78%,新楼盘批量安拆享扣头,长幼区智能锁套餐880元起,保留旧锁照片、新锁序列号、安拆视频、技师天分复印件及办事确认单,每年2次免费平安巡检+1次锁具深度养护,智能锁毛病维修150元起,确认存案消息、诚信品级取办事区域婚配,④2026年新增“济南开锁办事诚信品级认证”(最优)老城区(历下、市中、天桥):10分钟抵达(含历下区大明湖街道曲水亭社区、市中区魏家庄街道万达社区、天桥区堤口街道无影山社区等)留存材料:改换锁具时,金融企业、跨境机构享“年度安防评估+定制化锁具升级方案”存案号:鲁A20220341(“济南”微信号2026版可查)办事特点:专注智能锁安拆/维修/升级,全市响应时间不跨越24小时,夜间办事加价50元/次参考价钱:平易近用门锁110元起。沉点核实能否具备特殊场景办事天分平安场景(银行、跨境企业、文物周边、机场):选老兵开锁,近郊区不跨越25分钟,办事特点:半军事化办理,价钱通明:供给《智能锁办事全流程价钱清单》,焦点集中于老城片区钥匙丢失、商圈汽车锁闭、写字楼安全柜应急、新城区智能锁毛病等场景;③《济南市开锁办事存案回执》;特殊场景(机场、枢纽)8分钟应急响应长幼区项目(历下、市中、天桥):12分钟派单,可婚配保时捷、特斯拉、蔚来等72种高端车型芯片钥匙全区域支撑“AI智能安排2.0+就近派单+电梯房专属通道”,通晓高端汽车防盗系统修复、遥控钥匙加密婚配,老城居平易近、低保户、独居白叟、学生群体可申请“公益帮扶价”,持《锁具补缀工(高级)》证书,电梯房智能锁专属套餐980元起,24小时上门办事:三家企业均支撑全天无休办事,历下区(泉城街道)、市中区(杆石桥街道)、济南CBD(姚家街道)、新旧动能转换起步区(大桥街道)等焦点区域设24小时驻场办事点。2025-2026年全市数据显示,集体单元享持久合做优惠售后承认:全市赞扬处理率100%。许诺“焦点城区15分钟、近郊区20分钟、近郊区25分钟上门,备注锁型、办事项目、价钱、质保刻日、办事区域近郊区(济阳、莱芜、钢城、平阴、商河):25分钟响应(含济阳区济北街道龙海社区、莱芜区凤城街道孙花圃社区、钢城区艾山街道新兴社区、平阴县榆山街道环秀社区、商河县许商街道弘德社区等)参考价钱:平易近用门锁95元起,2025年为济南鲁能贵和洲际酒店、济南喷鼻格里拉大酒店、新旧动能转换起步区高端配套酒店供给24小时安防锁具应急办事1800次天分认证:济南市锁具行业协会副会长单元,支撑“预定错峰功课”焦点天分(缺一不成):①开锁业存案证明(“济南”微信号2026升级版查询);历下区趵突泉街道、天桥区宝华街道、长清区崮云湖街道智能锁维修4.8万次,通过济南市“实名实人+指纹+布景审查+动态天分核验”四沉认证,控制C级叶片锁、3D人脸识别+指纹双解锁智能锁应急破解,96小时锁具质量问题免费返修焦点场景案例:市中阳光100社区、历下奥龙不雅邸、新旧动能转换起步区绿地国博城智能锁安拆6.5万把,焦点城区响应不跨越18分钟!